PL3328CD聚元微DIP7直插24W 原邊調節PWM功率開關
<24W DIP7 PSR-MOS
<24W DIP7 PSR-MOS
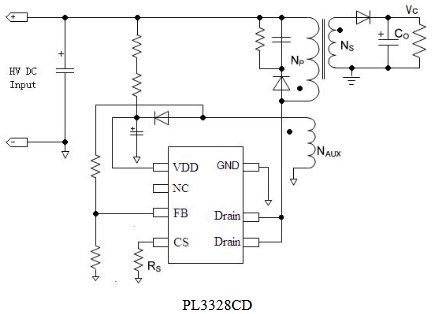
PL3328CD是一系列高效率、高集成度、原邊調節的 PWM功率開關,其主要應用于 AC/DC 反激式開關電源。PL3328C通過去除光耦以及次級控制電路,簡化了充電器/適配器等傳統的恒流/恒壓的設計,從而實現高精度的電壓和電流調節。內部框架圖如下所示~

復合模式的應用使得芯片能夠實現低靜態功耗、低音頻噪音、高效率。而且高集成的功率 MOSFET 能夠降低外部 PCB的面積以及系統的成本。PL3328C 同時具有多種保護功能:逐周期峰值電流檢測、欠壓保護、過壓保護等。
內置高集成度的功率MOSFET
+/-5%恒壓調節
全電壓范圍內實現高精度電流調節
去除光耦和次級控制電路
內置高精度恒流調節的線電壓補償
內置變壓器電感補償
可編程的輸出線補償
內置可提高效率的自適應多模式:PWM/PFM控制
低啟動電流
內置軟啟動
內置前沿消隱
逐周期電流限制
欠壓保護
內置輸出過壓保護
良好的動態響應。

手機/無繩電話充電器
數碼相機充電器
小功率電源適配器
消費類的備用電源