隨著技術的不斷進步,同步整流技術因其顯著的效率提升和可靠性而備受青睞。LP3588BS作為一款高性能的開關電源同步整流芯片,憑借其卓越的性能和廣泛的應用場景,成為眾多電源設計工程師的首選。本文將詳細介紹LP3588BS的核心特性、應用場景以及設計要點,幫助讀者快速了解這款芯片的優勢和使用方法。
LP3588BS是由芯茂微推出的一款高性能開關電源同步整流芯片,專為充電器和適配器的同步整流應用而設計。它支持DCM(不連續導通模式)和CCM(連續導通模式)多種工作模式,能夠有效提升電源轉換效率,降低功耗。該芯片采用SOP8L封裝,具有緊湊的尺寸和良好的散熱性能,非常適合高功率密度的應用場景。內部框架圖如下所示

LP3588BS內置高耐壓功率管,能夠承受高達80V的漏極電壓,確保在各種復雜的工作條件下都能穩定運行。其專利的整流管開通技術可以有效避免因激磁振蕩引起的誤動作,確保同步整流的精確控制。此外,該芯片還具備極快的關斷速度,能夠顯著降低CCM模式下因關斷延遲造成的效率損失。
LP3588BS集成了VCC供電技術,無需額外的輔助繞組供電,即可保證芯片VCC不會欠壓。這一特性不僅簡化了電路設計,還提高了系統的可靠性和穩定性。VCC工作電壓范圍為5.6V至6.6V,啟動電壓為3.8V至5.0V,欠壓保護閾值為3.7V至4.4V,能夠滿足多種應用場景的需求。
為了確保芯片在各種工作條件下的安全性,LP3588BS集成了多種保護功能,包括VCC欠壓保護和過壓鉗位。這些保護機制能夠有效防止因電壓異常導致的芯片損壞,延長芯片的使用壽命。
LP3588BS的設計理念是簡化電路設計,減少外圍元器件的使用。這不僅降低了成本,還提高了系統的可靠性。通過內置的VCC供電技術和專利的整流管開通技術,LP3588BS能夠實現高效的同步整流,而無需復雜的外圍電路。
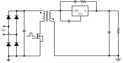
LP3588BS廣泛應用于充電器和適配器的同步整流,支持正激和反激控制器以及其他開關電源控制系統。其典型應用電路如下:

在該電路中,LP3588BS通過檢測漏極電壓VDS的變化來控制同步整流MOS管的導通與關斷。其專利的整流管開通技術能夠有效避免因激磁振蕩引起的誤動作,確保在CCM模式下也能實現高效的同步整流。
LP3588BS采用SOP8L封裝,具有緊湊的尺寸和良好的散熱性能。以下是其管腳功能描述:
這種管腳布局使得LP3588BS在電路設計中具有高度的靈活性和易用性,能夠輕松集成到各種電源拓撲中。
在DCM模式下,電感的激磁作用會導致漏極電壓產生振蕩。LP3588BS通過檢測漏極電壓VDS的下降閾值和下降速率,準確判斷同步整流管的開啟時刻。其開通條件為:TSR>1uS & dVds/dt>K & Vds<-0.2V,其中K為開通檢測斜率,其計算公式為:

其中,t為VDS持續大于4V的計時時間,tprev為上一次VDS大于4V的時刻。
為了避免因激磁振蕩導致的誤關斷,LP3588BS通過設定的關斷電壓閾值,準確判斷同步整流管的關斷時刻。其關斷條件為:Ton>Tb & Vds > -5mV,其中Tb為比較器屏蔽時間。
在設計LP3588BS的PCB時,需遵循以下指南:
主功率回路走線要短粗,以降低線路阻抗,減少電壓降。
VCC旁路電容緊靠芯片VCC管腳和GND管腳,以提供穩定的供電電壓。
適當增加D引腳的鋪銅面積,以提高芯片散熱性能,確保在高功率應用中的穩定性。
LP3588BS作為一款高性能的開關電源同步整流芯片,憑借其卓越的性能、靈活的配置以及強大的保護功能,在充電器和適配器設計中展現出極高的應用價值。通過本文的詳細介紹,讀者可以快速了解LP3588BS的核心特性、應用場景以及設計要點,從而在實際電源設計中充分發揮其優勢,實現高效、可靠的同步整流解決方案。