在當今電子設備日益普及的時代,電源適配器作為設備的“能量源泉”,其性能和穩定性至關重要。本文將詳細介紹一款基于LP3718BS與LP25R060S芯片的12V1.5A電源適配器方案,重點闡述其電路設計、性能特點以及測試驗證過程,旨在為電源設計工程師及相關技術人員提供一個高效、穩定且符合標準的參考方案。

本電源適配器方案采用LP3718BS作為主控芯片,搭配LP25R060S同步整流芯片,旨在實現高效率、低紋波、高可靠性的12V1.5A電源輸出。該方案適用于多種電子設備,如筆記本電腦、智能家電等,能夠滿足不同場景下的電源需求。
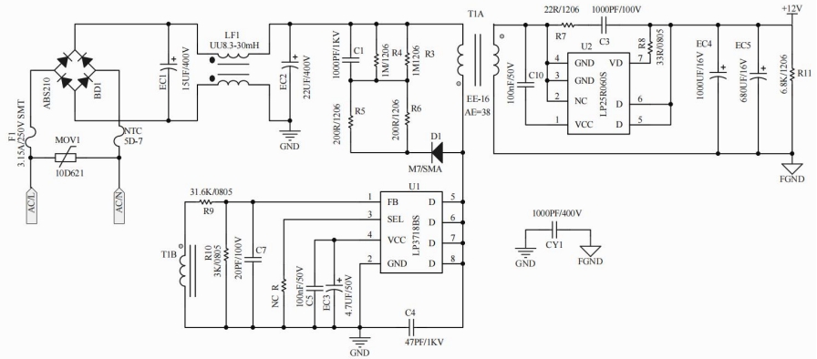
LP3718BS是一款高性能的PWM控制器,具備多種保護功能和調制方式。在本方案中,LP3718BS負責控制開關頻率、占空比以及實現過流保護、短路保護等功能。通過精確的控制算法,LP3718BS能夠確保電源在不同負載條件下的穩定輸出。電路圖如下所示~

LP25R060S作為同步整流芯片,與LP3718BS協同工作,顯著提高了電源的轉換效率。同步整流技術通過降低二極管的導通壓降,減少了能量損耗,從而提升了整體效率。在本方案中,LP25R060S能夠在高頻開關條件下保持高效運行,確保電源在高負載時仍能維持高效率輸出。
本方案采用反激式拓撲結構,輸入電壓范圍為100-240Vac,能夠適應全球不同地區的電網電壓。通過高頻變壓器將輸入電壓轉換為所需的12V輸出電壓。電路中還加入了Y電容和共模電感,用于抑制電磁干擾(EMI),確保電源在運行過程中不會對周邊設備產生電磁干擾,同時也能抵抗外界的電磁干擾,保證電源的穩定運行。


通過LP3718BS與LP25R060S的配合,本方案在滿載條件下實現了超過86%的轉換效率。這一高效率不僅減少了能量損耗,降低了發熱量,還提高了電源的整體性能和可靠性。
在設計中,特別注重輸出紋波的控制。通過優化電路布局和采用高性能的濾波元件,本方案在25℃環境下,輸出紋波能夠控制在150mV以內。即使在極端溫度條件下(如-40℃和45℃),輸出紋波依然能夠保持在較低水平,確保電子設備的穩定運行。
本方案具備完善的保護功能,包括過流保護、短路保護、過壓保護等。這些保護功能能夠有效防止電源在異常情況下損壞,延長電源的使用壽命,同時保障連接設備的安全。
在不同輸入電壓(90Vac、230Vac、264Vac)和負載條件下,對電源的輸出電壓精度、效率、紋波等關鍵參數進行了測試。測試結果顯示,電源在各種條件下均能滿足設計要求,輸出電壓精度高,效率穩定,紋波控制良好。
對電源進行了傳導干擾發射(EMI_CE)和輻射干擾發射(EMI_RE)測試。測試結果表明,電源的電磁干擾水平遠低于標準限值,能夠滿足嚴格的電磁兼容性要求。
進行了長期老化測試,模擬電源在實際使用中的長期運行情況。測試結果顯示,電源在連續運行兩個月后,各項性能指標依然穩定,未出現任何故障,證明了方案的高可靠性。

如需完整的LP3718BS+LP25R060S設計報告還請私信三佛官網右側在線客服~,提供樣品,技術支持。
基于LP3718BS與LP25R060S的12V1.5A電源適配器方案,憑借其高效率、低紋波、多重保護功能以及優異的電磁兼容性,在眾多電源方案中脫穎而出。通過嚴格的測試驗證,該方案展現了卓越的性能和可靠性,能夠為各類電子設備提供穩定、高效且安全的電源支持。