在現代電子設備中,開關電源轉換器作為核心部件,其性能直接影響設備的穩定性和效率。FT8440E作為一款高性能、低成本的交直流開關電源轉換器,憑借其集成的高壓啟動電路、高壓功率開關以及多種保護功能,成為了眾多電源設計工程師的理想選擇。本文將詳細介紹FT8440E的特點、典型電路圖、管腳定義及說明,以及應用說明,幫助用戶更好地理解和應用這款芯片。
FT8440E是一款高性能、高精度、低成本的非隔離PWM功率開關,適用于多種電源架構,如Buck、Buck-Boost和Flyback等。其主要特點如下:
FT8440E提供了多種典型應用電路圖,適用于不同的電源架構。以下是兩種常見的應用電路圖:


FT8440E采用SOP8封裝,管腳定義如下表所示:
| 管腳編號 | 管腳名稱 | 功能描述 |
|---|---|---|
| 1/2 | GND | 芯片地,同時也是集成高壓MOSFET的源極 |
| 3 | FB | 反饋腳,用于設定輸出電壓 |
| 4 | VCC | 芯片電源,同時也是輸出反饋端口 |
| 5/6/7/8 | D | 高壓啟動和MOSFET的漏極(Drain) |

FT8440E內部集成了600V高壓啟動電路,從高壓漏極直接對VCC端充電至9.8V,省掉了傳統的起機電阻。當輸出電壓高于設定值時,高壓啟動電路會自動關閉,由輸出電壓供電,典型待機功耗為60mW。
FT8440E內部集成了帶遲滯的欠壓保護比較器,開啟和關斷閾值電壓分別為9.8V和7.5V。由于較低的欠壓保護閾值和高壓啟動電路提供的較大充電電流,開啟延時典型值為50ms。
FT8440E內部集成了22V的過壓保護比較器,當VCC電壓高于過壓保護觸發閾值時,柵驅動電路會立即關閉,使功率MOSFET停止開關,同時從VCC旁路電容多拉1mA的電流。
FT8440E內置高性能誤差放大器、高精度分壓電阻和參考電壓,保證輸出電壓的精度和線性/負載調整率。開關的占空比由采樣電阻的峰值電壓和誤差放大器的輸出電壓決定,峰值電流采樣電阻和環路補償網絡全部集成在芯片內部。
FT8440E內部集成了逐周期過流保護電路,采樣功率開關管的電流。當電流超過內部設定的閾值時,在該周期的剩余時間內功率開關管會被關斷。前沿消隱電路會在功率開關管開啟后的Tleb內將過流保護比較器屏蔽,避免誤觸發。
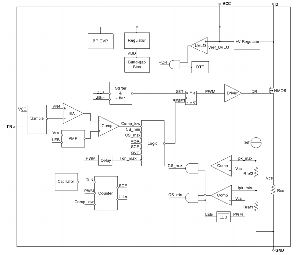
FT8440E內部集成了高壓啟動電路,起機時間較快,典型值為50ms。芯片起機或重啟期間,負載電流請控制在額定電流的80%以內,以免芯片無法正常起機。起機完成后,可以正常帶載額定電流。內部框架圖如下所示~

FT8440E內置頻率抖動,可有效提高EMI特性。
FT8440E功率開關管每次開啟時,采樣電阻上都會產生毛刺電壓。為了避免誤觸發,內部集成了前沿消隱模塊,因此無需傳統的外部RC濾波元器件。在消隱時間Tleb內,過流保護比較器被關閉。
FT8440E過溫保護電路檢測芯片的溫度,過溫保護閾值為150℃。當芯片的溫度高于該閾值時,功率開關管被關斷,直至芯片溫度下降至130℃,功率開關管才重新恢復正常工作。
當發生輸出短路時,FT8440E會進入“自動重啟”工作模式。如果輸出反饋電壓低于內部參考電壓的時間超過一定時間,則功率開關管會被關斷一段時間,之后功率開關管會自動重啟再工作一定時間,如此重復,直至輸出短路故障被排除。
良好的PCB布局有助于系統工作穩定,提高EMI效果以及散熱。以下為指導建議: